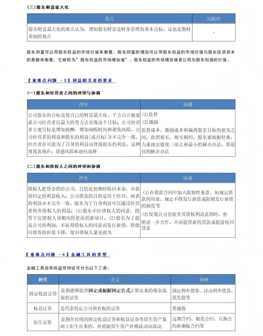
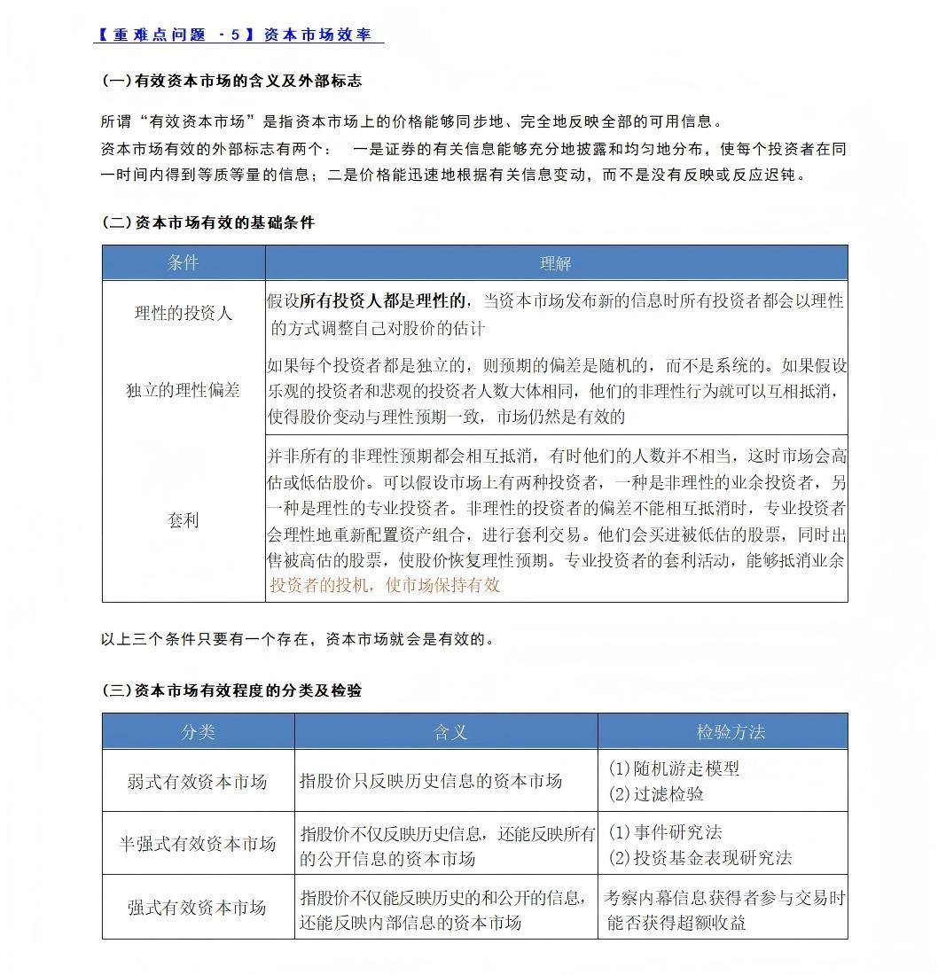
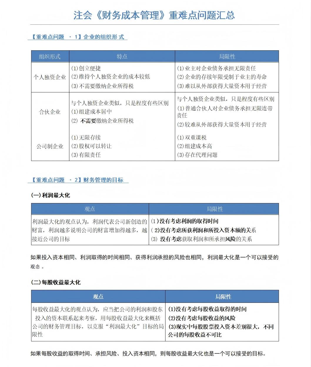
|
财管 |
注册会计师《财务成本管理》科目堪称“数字与逻辑的双重战场”——其以海量公式构建知识骨架,以复杂计算锤炼实战能力,更要求考生在理论框架与实践场景间自由切换,堪称对逻辑推演力与运算精准度的双重考验。2025年注会备考已进入“黄金冲刺期”,时间成为最稀缺的战略资源。此刻,精准定位核心考点、深度吃透关键公式,是实现“分数跃升”的关键杠杆:通过聚焦高频计算模型(如本量利分析的变形应用、资本预算的敏感度测试),考生可快速构建“公式-场景-解题”的思维链条,在查漏补缺中实现“理解-运用-创新”的能力跃迁,让每一分钟备考都转化为考场上的得分优势。
财科教研团队倾力打造的《2025年财管重难点问题全解析》,正是这份冲刺阶段的“提分利器”:
✅ 公式精讲:拆解50+核心公式的推导逻辑与适用场景,告别死记硬背;
✅ 计算攻坚:精选近三年真题变形题,配套“三步解题法”与“易错点批注”;
✅ 跨学科联动:标注与审计、战略科目的关联考点,构建知识网络。
此刻,即可解锁这份经命题组专家亲审的备考宝典——它不仅是重难点的集合,更是通往专业认证的“分数加速器”。同时,附赠《财管高频公式速记卡》《主观题答题模板库》,形成“理论-计算-应用”的闭环学习体系。
考生请牢记:公式是武器,逻辑是弹药,时间是弹道!合理规划每日复习节奏,用好这份重难点汇总,让每一次计算都成为通向成功的“精准射击”。
✅ 买26注会送25课程,面授新课抢先学✅ 保价双11,再送自习室 ✅ 资料库免费开放,注册领超多学习资料>


2025年注会《财务成本管理》其他备考资料
注册会计师《财务成本管理》科目堪称“公式迷宫中的实战演练”——海量公式既是通关钥匙,也是理解陷阱,如何将抽象公式转化为考场上的得分利器?答案在于“理解筑基、练题攻坚”的双重突破!
公式运用法则:从“死记硬背”到“条件反射”
公式记忆需遵循“理解-推导-应用”的三阶法则:
1️⃣ 逻辑拆解:透过公式表象(如资本资产定价模型)挖掘其经济学本质,理解变量间的动态关系;
2️⃣ 场景绑定:将公式与典型业务场景(如项目现金流测算)深度关联,形成“条件反射式”解题思维;
3️⃣ 错题反哺:通过分析错题中的公式误用(如混淆净现值与内含报酬率),精准定位理解盲区。
冲刺阶段策略:以题带知,以练促效
在倒计时阶段,考生需启动“靶向练题”模式:
✅ 真题穿透:深度剖析近5年真题中的公式变形题,总结高频考点与命题陷阱;
✅ 速度淬炼:通过限时训练(如每题计算时间控制在3分钟内),磨练“公式调用-数据代入-结果验证”的流畅度;
✅ 机考预演:每日使用机考模拟系统完成1套全真试题,熟悉公式输入快捷键与计算器操作,避免“技术性丢分”。
数据印证价值:据历年通关考生统计,冲刺期每日完成20道公式应用题,考前公式记忆准确率可提升60%,答题速度提高40%!
为助您突破瓶颈,财科教研团队重磅推出《25年财管冲刺宝典》:
公式思维图谱:可视化呈现50+核心公式的推导逻辑与适用场景;
真题变形题库:精选近3年高频考点题,标注“易错陷阱”与“破题关键”;
机考实战手册:包含计算器高效操作指南、公式输入技巧与时间分配策略。
此刻,点击下方通道即可解锁这份“公式-题目-机考”三位一体的冲刺装备库!让每一份努力都精准转化为考场上的从容与高效。
|
百天冲刺突破 |
注会财管考前百天学习计划!破解“考题”魔咒> |
|
历年试题 |
2022年-2024年注册会计师考试试题及答案解析,一键下载!> |
|
经典母题 |
2025年CPA财管经典母题汇总!精力要用在“刀刃”上> |
|
公式大全 |
2025年注会《财务成本管理》公式大全> |
|
思维导图 |
2025年注会《财务成本管理》章节思维导图速取> |
|
计算器使用方法 |
25年注会财管主观题输入有技巧!刘永奎老师来支招> |
|
易错易混点 |
避开记忆误区!25年注会六科易错易混考点辨析一键获取> |
学员们请牢记:理解是解题的钥匙,方法是得分的阶梯,心态是通关的基石!合理规划作息,保持头脑清醒;用好这份宝典,让每一分努力都精准转化为考场得分。25年注会财管通关之路,从“公式活用”与“机考掌控”开始!
注册会计师备考之路并无捷径,想尽快用证的考生,可以借鉴财科学校全日制封闭面授集训的学员一次通过全科的学习经验,充分利用好时间和备考资源,让自己在备考过程中少走弯路! 了解全日制、周六日面授集训通关班。
(本文为北京财科学校原创文章,仅供考生学习使用)