| 会计 | 审计 | 税法 | 经济法 | 财管 | 战略 |
会计作为注册会计师专业阶段六科中的"基础学科",其学习难度却丝毫不"基础"。在数月的备考过程中,考生们想必已积累了不少亟待解决的备考难题。为此,北京财科学校深入分析近年考生备考反馈,系统梳理了会计科目中的高频重难点问题,并针对每个问题精心整理出详尽的解决思路与答案。对于在备考知识点上存在疑惑的考生,不妨仔细阅读本文——您或许能从中找到一直困惑的答案,或发现新的学习突破口!
✅ 26注会面授新课抢先学保价双11,送自习室 ✅ 资料库免费开放,注册领超多学习资料>
2025年注会《会计》重难点问题汇总 抓紧时间消化!




更多注会《会计》备考资料
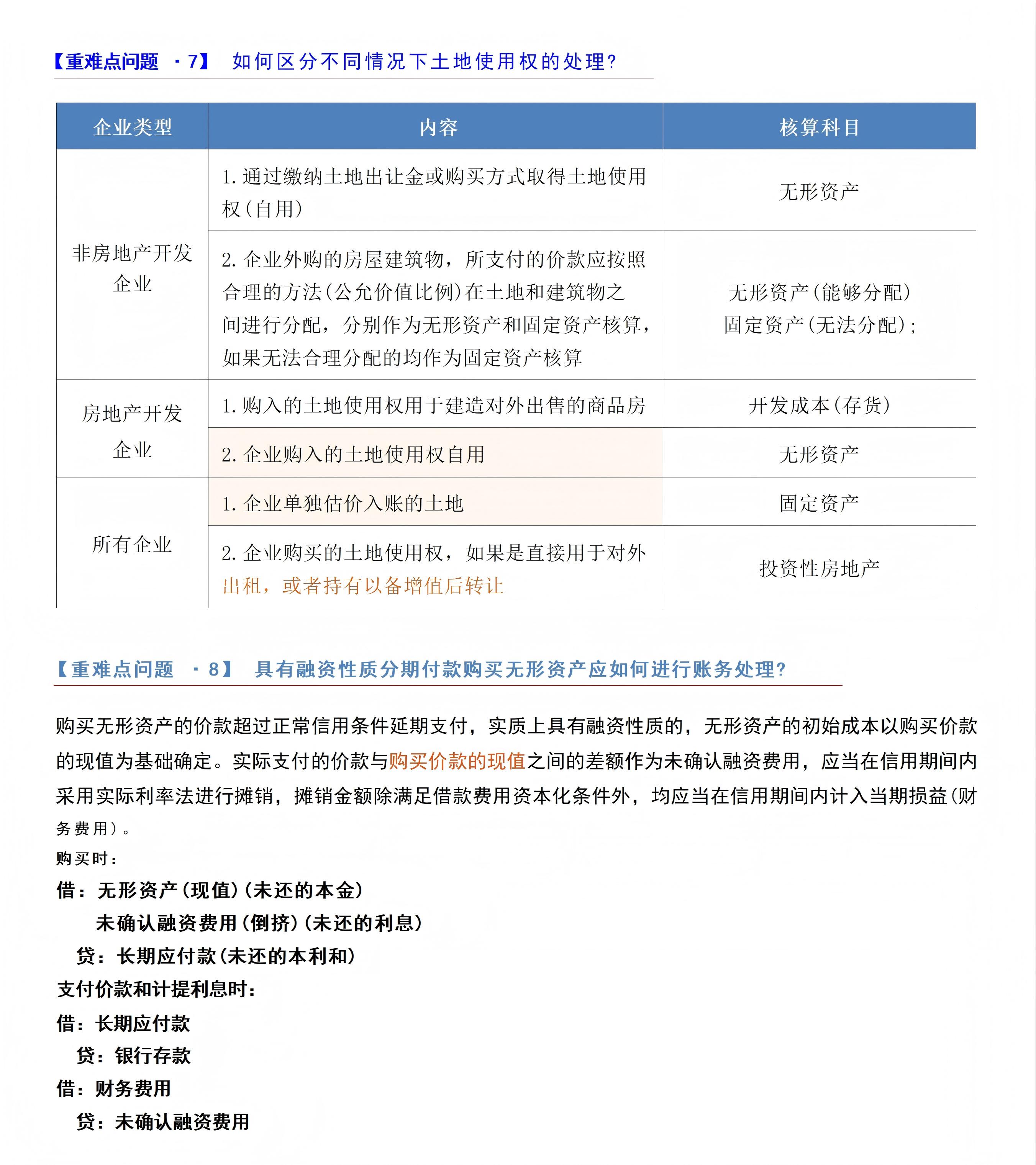
注会备考应试环节,夯实基础 , 强化重点,习题演练、模拟实战、巩固总结、查缺补漏,各项学习任务纷至沓来,请考生务必合理规划备考时间,按需有序的完成各项备考任务!接下来,为各位考生整理了《会计》科目适用的备考资料,点击即可领取!
| 历年试题 | 2022年-2024年注册会计师考试试题及答案解析,一键下载!> |
| 冲刺计划 | 考前如何学?注会《会计》提升冲刺学习计划速领!> |
| 经典母题 | 精准核心考点!25年注会《会计》经典母题速练> |
| 会计分录 | 收藏速记!2025年注册会计师《会计》分录大全> |
| 思维导图 | 考点串联!2025年注册会计师《会计》各章思维导图下载> |
| 易错易混点 | 避开误区!25年注会六科易错易混考点辨析一键获取> |
注册会计师备考之路并无捷径,想尽快拿证的考生,可以借鉴一下财科学校面授集训学员一次通过全科的学习经验,充分利用好时间和备考资源,让自己在备考过程中少走弯路!
(本文为北京财科学校原创文章,仅供考生学习使用)