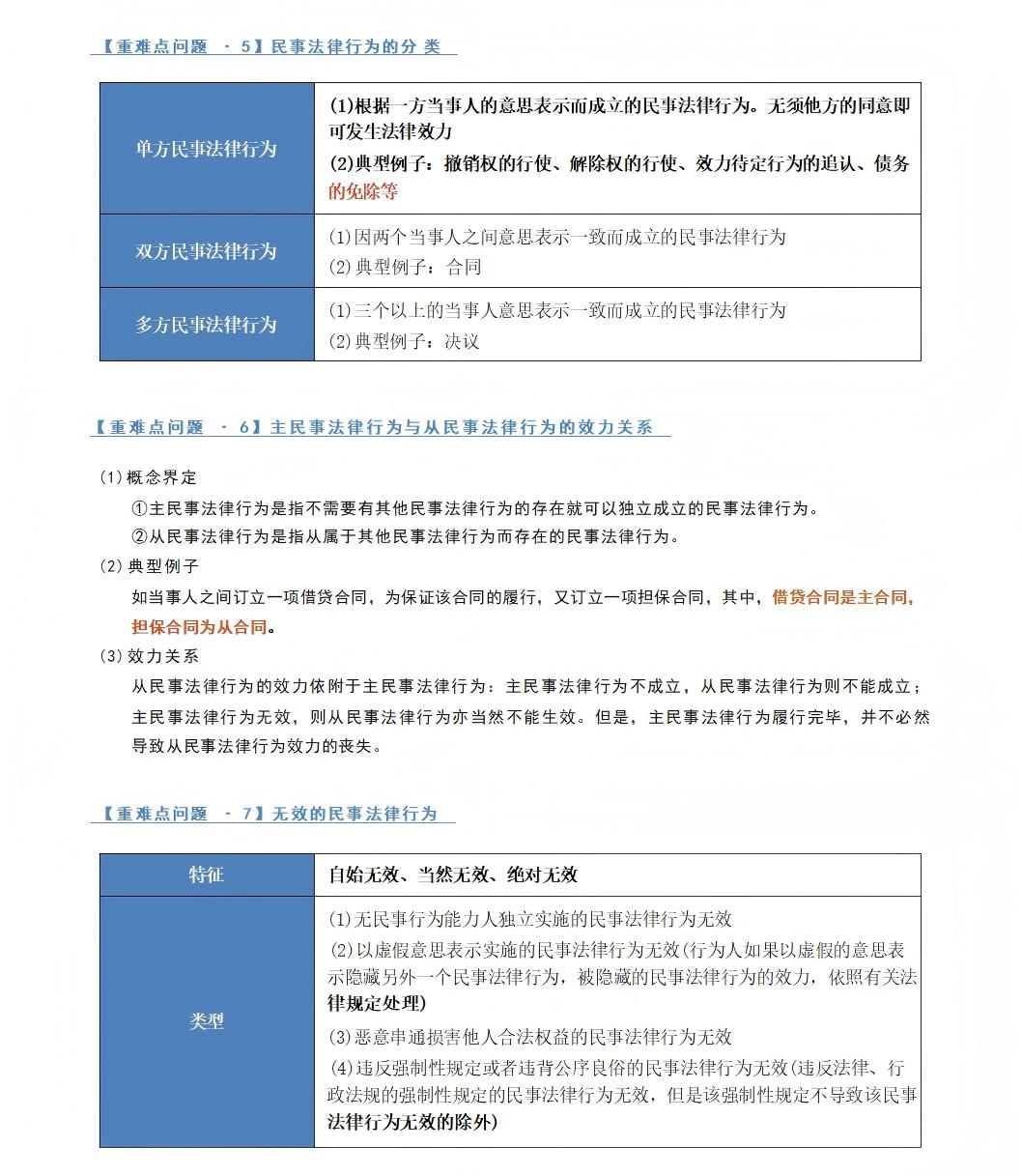
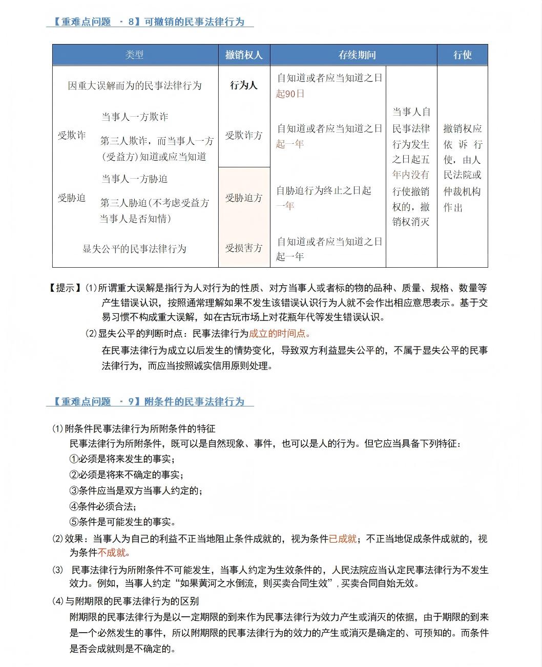
|
经济法 |
注册会计师(CPA)经济法科目考试中,主观题以极具实战性的案例分析题形式呈现,这部分题目分值占比高达总分的50%,堪称考生通关征程中一座难以逾越的“险峰”!面对主观题这一“硬骨头”,考生不仅要把答题理由阐述得条理清晰、逻辑严谨、内容全面,更要筑牢坚实的知识根基。备考过程就像一场漫长的马拉松,途中积累的问题如同绊脚石,若不及时解决,必然会影响前进的步伐。因此,考生必须高度重视,将每一个问题都彻底攻克。财科始终心系考生需求,根据众多考生的反馈,精心整理出经济法科目的重难点问题汇总,并针对这些问题给出了详尽且专业的解答。希望这份凝聚着心血与智慧的资料,能够成为考生们攻克知识难关的得力助手,助力大家顺利通关!
✅ 买26注会送25课程,面授新课抢先学✅ 保价双11,再送自习室 ✅ 资料库免费开放,注册领超多学习资料>


更多注会《经济法》科目备考资料
注会备考时间紧迫,在这最后一个多月,考生需要在学好基础、做好习题的基础上,进行最终的冲刺。串联教材知识点,巩固记忆,检验自身学习成果,查漏补缺,有针对性的做好考前准备!为此财科为各位考生整理了适用于《经济法》科目当下备考的实用资料,点击下文链接即可直接获取!
|
60天冲刺计划 |
强化+冲刺!注会经济法考前60天学习计划> |
|
历年试题 |
2022年-2024年注册会计师考试试题及答案解析,一键下载!> |
|
经典母题 |
25年注会经济法经典母题,带你高质量做题> |
|
经济法法条 |
25年注会《经济法》法条汇总速领!分专题迅速记忆> |
|
思维导图 |
25年注会《经济法》各章思维导图下载> |
|
易错易混点 |
摒弃记忆误区!25年注会六科易错易混考点辨析一键获取> |
|
|
|
备考已经进入最后阶段,经过不懈努力,模考是检验学习成果的重要手段。财科模考共分3阶段,快一起来自我检测吧!模考模拟套题由财科名师精心编制,带领考生还原机考考场,考后有老师面授直播讲卷,1对1私教答疑解惑。
2025年注册会计师考试将于8月23日 - 24日举行。尽管习题练习对于备考的重要性不言而喻,但考生切不可忽视回归教材这一关键环节。在最后的冲刺与模拟考试阶段,考生应合理安排时间,对照串讲讲义,对知识点进行全面、系统的梳理。通过这一过程,查找出自身知识体系的薄弱环节并加以弥补,强化对重点知识的记忆,进而提高答题的准确率,为顺利通过考试奠定坚实基础。
注册会计师备考之路并无捷径,想尽快拿证的考生,可以借鉴财科学校全日制封闭面授集训学员一次通过全科的学习经验,充分利用好时间和备考资源,让自己在备考过程中少走弯路! 了解全日制、周六日面授集训通关班。
(本文为财科会计在线原创文章,仅供考生学习使用)