| 会计 | 审计 | 税法 | 经济法 | 财管 | 战略 | 综合 |
2026年注册会计师考试大纲现已重磅公布!不少考生都在关心,2026年注会《税法》科目考试大纲和 2025年相比,变化大不大呢?别着急!北京财科学校已经针对新旧注会考试大纲展开了全面且细致的对比分析,帮你快速梳理,轻松 get 变化要点,备考不迷茫 !

二、备考指导
1.预计教材变动
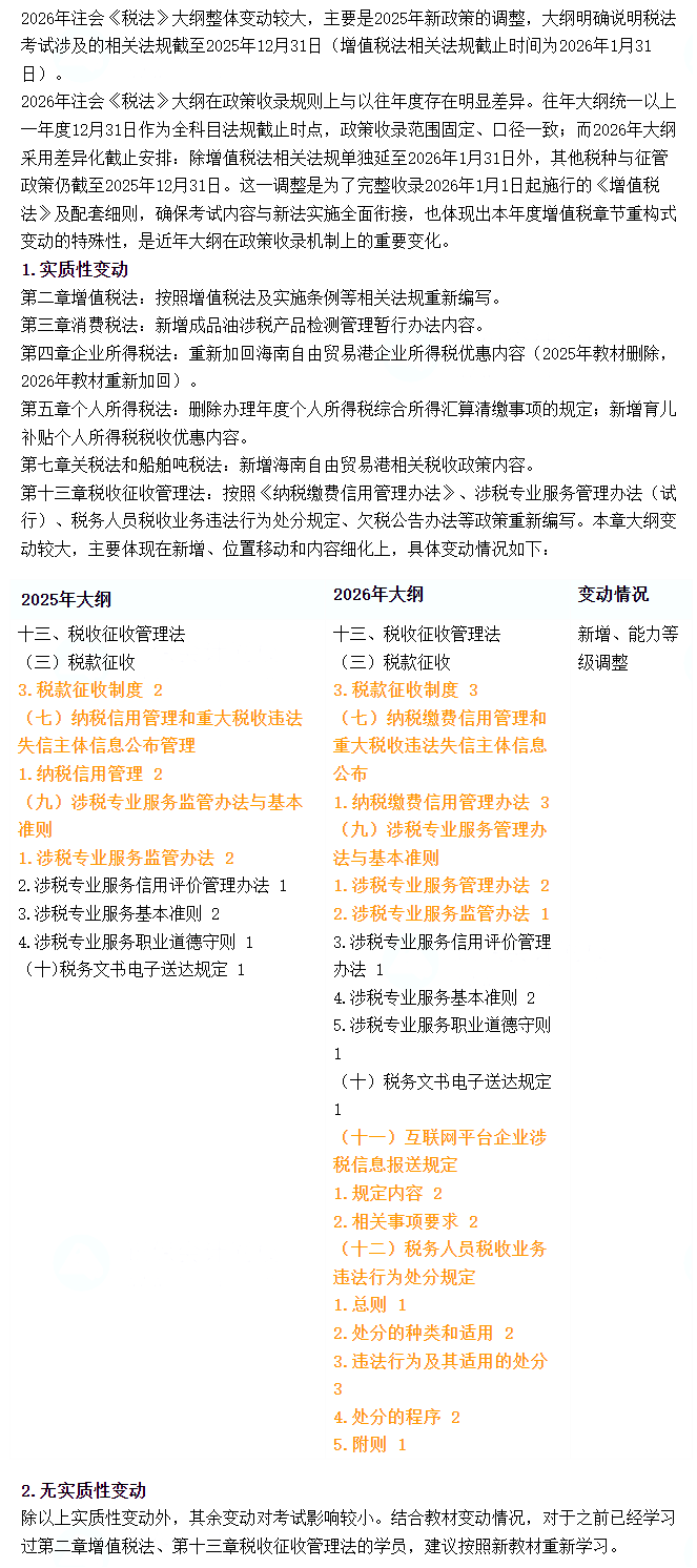
根据2026年注会《税法》大纲的变动情况,同时结合大纲后附的主要参考法规,可以合理预计今年教材仍然保持14章结构不变。第13章新增了二节,互联网平台企业涉税信息报送规定和税务人员税收业务违法行为处分规定。
2.如何根据大纲变动学习
因大纲变动,现阶段的学习可以先跳过上述教材变动部分,等到2026年教材下发后再进行学习。不过近几年大纲和教材几乎同步下发,税法政策变化是有规律可循的,我们前期的课程已经尽可能考虑到了由于政策变化导致的调整,基本不会影响到大家的学习,大家可以在新教材下发后根据我们发布的课程正常安排学习。